
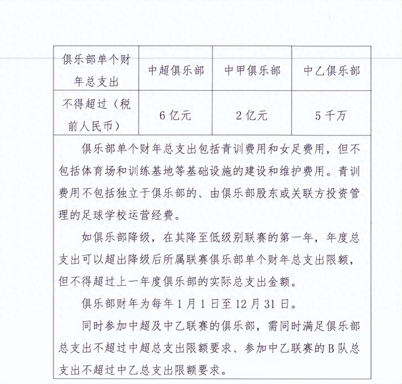
12月3日,中国足球职业联赛联合会发布最新通知,明确了新赛季三级联赛的财务约束指标,核心内容就是“限薪+限支”。根据规定,中超俱乐部单个财年的总支出不得超过6亿元,中甲不得超过2亿元,中乙则控制在5000万元以内。这些支出包括青训和女足费用,但不包括体育场和训练基地等基础设施建设维护费用。
通知还特别说明,如果俱乐部降级,在降入低级别联赛的第一年,总支出可以超过该级别的限额,但不得高于上一年度的实际支出。同时,参加中超和中乙联赛的俱乐部,必须分别满足对应级别的支出上限要求,避免出现“母队豪花、子队失控”的情况。
最受关注的还是球员年薪限制。国内球员年薪上限分别是:中超500万元、中甲300万元、中乙120万元;外援年薪上限则是中超300万欧元(约合人民币2300万元)税前,中甲150万欧元(约合人民币1150万元)税前。这意味着,中超球员的“天价合同”时代彻底结束,俱乐部烧钱买人、疯狂竞价的场景将成为历史。
为什么这次政策会引发热议?因为它不仅是财务管理问题,更是中国足球生态的一次深度调整。过去几年,金元足球带来的虚火让联赛失去理性,俱乐部负债累累,球员收入畸高但竞技水平并未同步提升。如今限薪限支,表面看是“勒紧裤腰带”,实质是逼俱乐部回归造血逻辑,把钱花在青训、体系建设上,而不是明星效应和短期成绩。
从球员角度看,500万年薪对普通人来说是天文数字,但对曾经动辄千万甚至上亿的合同来说,确实是“降维打击”。这会让一些人选择离开,也会让更多年轻球员意识到,拼实力才是长久之计,靠资本堆砌的虚假繁荣已经走不通。对球迷来说,这或许是一个好消息:联赛不再是金钱游戏,而是更接近足球本质的竞技舞台。
说到底,这次改革不仅是财务数字的调整,更是一种态度:告别浮躁,重建秩序。中国足球要想真正走出低谷,必须从“花钱买希望”转向“用时间和体系积累实力”。未来几年,联赛可能会更冷静,但如果能换来更健康的生态,这种“反内卷”值得点赞。
如果你是球员,面对年薪上限,你会选择继续留在国内拼实力,还是去海外寻找更高收入?这可能是中国足球下一步要面对的现实问题。